06年南宁二手帕萨特1.8L市场解析 报价、车况与选购建议
南宁二手车市场 精明购车与放心交易的完全指南
兴宁区个人二手数码产品交易指南 转让与求购一站式平台
南宁衡阳路二手乐器交易市场探秘 寻宝与交易的宝地
南宁二手老年用品交易市场 便捷求购,传递温情
新时代的二手车买卖 从汽车村南宁站看市场变革与南宁二手交易新风尚
南宁自动二手车市场全解析 第一车网等平台报价与交易指南
南宁七星桃源区二手房交易指南 二居室市场分析与选购策略
揭阳普宁UV涂装线回收公司及南宁二手交易平台综合指南
整合资源,盘活资产 从南京工厂收购到全国二手交易网络的构建
毕业之后,为何广西留不住年轻人?
南宁个人二手车交易指南 市场现状、报价查询与第一车网使用攻略
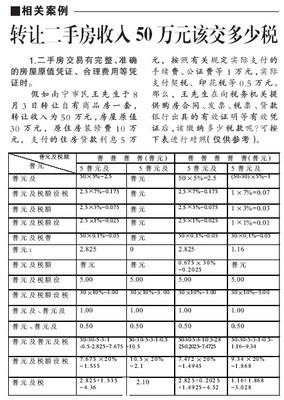
南宁二手房交易个税细则出台 不同情况纳税额详解
深圳宝安工厂设备回收 专业处理淘汰机械、中央空调及旧货资源
河北二手干洗设备市场动态 求购、回收、供应与南宁交易渠道解析
南宁福建园200cc二手摩托车配件交易市场求购指南
南宁二手交易 其他二手物品的便捷选择与交易指南
南宁生活圈 街街网二手交易指南
南宁骏鑫二手车 专业二手车转让服务的首选平台
南宁二手现代新胜达 2.4L 自动版选购指南与交易建议
如若转载,请注明出处:http://www.kankanla.com/product/list-2.html